并购是什么
企业并购的英文表达是MergerandAcquisiton(一般简称为M&A),由此可知这个词语包含两层含义:兼并和收购。并购的本质是企业的权利主体(企业法人)在其控制权运动过程中,基于等价有偿、平等自愿的原则,以产业产权为制度而让渡权利的行为,泛指企业间的收购与兼并行为,这是企业实现资本化运作、经营的形式。
从形式上看,主要可分为三种:第一种是公司合并;第二种是资产收购;第三种是股权收购。收购,词文生义指的是兼并与收购。从狭义的层面分析兼并指的是企业以产权交易的方式获得其他企业的产权、控制权。此种经济行为中其他企业失去法人资格,按照公司法的相关规定可理解为吸收合并。从广义的层面分析,兼并指的是基于市场机制的作用,其他产业以产权交易为手段,获得其他企业产权并试图掌握其控制权。吸收合并、新设合并以及各种产权交易形式都属于广义兼义。收购,即购买企业资产、股份。
综上,广义的兼并与收购有异曲同工之妙,由此人们习惯将两者统称为并购。事实上,企业基于市场要制的影响,通过所有产权交易活而获得控制权的方式都可称为并购

并购的分类
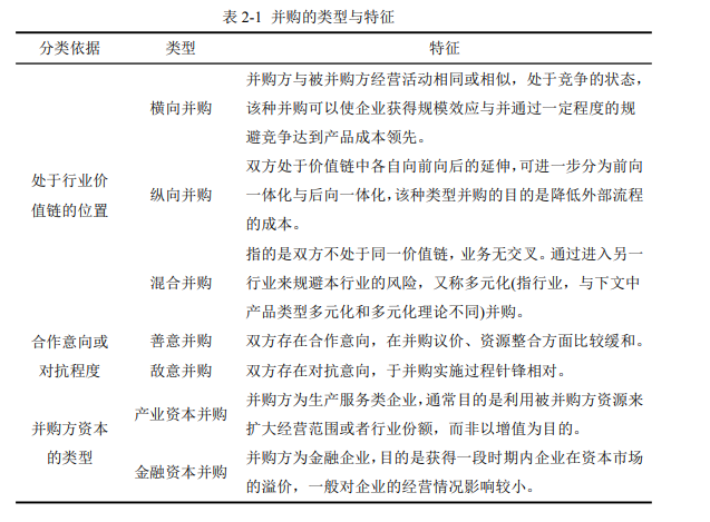
1从行业被并购对象的层面分析。并购主要分为三种形式:第一种是横向并购;第二种是纵向并购;第三种是混合并购。
(1)横向并购:此类并购行为发生在同一类产品的产销部门间,其并购行为的主要目的是获得市场占有率、扩大规模效益,其横向一体化通常在国际范围内呈现出来。近年来,各领域都有全球性行业重组。我国国家政策及法律支持横向重组,加之各领域实际发展需要,共同推进行业横向并购热潮。
(2)纵向并购:此种并购行为一般发生在同一产业上下游企业,即在生产或者经营中存在密切联系、相互衔接的公司间。其并购的主要目的是前向或后向扩展业务。本质上纵向并购指的是产业链中需求商与供应商的关系,而非企业间直接竞争关系,其表现为整体市场内企业呈现出纵向一体化的特征。
(3)混合并购:此种并购行为综合了上述两种并购的特点,并购企业往往非同一行业,其并购的主要目的是提高市场份额,推行多元化经营。理论上可认为混合并购指旨在分散风险,实现范围经济。当下,整个市场竞争十分激烈,多元化经营俨然已成为一种趋势。混合并购是各个行业企业实现低风险、便捷、多元化发展的重要手段。
横向并购、纵向并购和混合并购的机制虽然不同,但都可以达到扩大市场势力的目的。横向并购后降低了同行的数量,企业可以把重点放在扩大行业经营上,让合并后的公司增强对市场控制,从而在很大程度上更容易形成市场的垄断;通过纵向并购,可以深化公司业务范围,形成整合业务,增加企业利润来源,提高品牌知名度,扩大市场影响力。混合并购后使企业有足够的财力和物力与竞争对手竞争,以便在扩大利润和业务的同时扩大公司的绝对规模,达到业务领域的专有或排他性的目的。
2从合作意向或对抗程度分类,并购主要分为善意并购和敌意并购
(1)善意并购:双方存在合作意向,在并购议价、资源整合方面比较缓和。
(2)敌意并购:双方存在对抗意向,于并购实施过程针锋相对。
3从并购方资本的类型分为产业资本并购和金融资本并购
(1)产业资本并购:并购方为生产服务类企业,通常目的是利用被并购方资源来扩大经营范围或者行业份额,而非以增值为目的。
(2)金融资本并购:并购方为金融企业,目的是获得一段时期内企业在资本市场的溢价,一般对企业的经营情况影响较小。
4从并购资金的来源分析,并购主要分为现金并购、换股并购、杠杆收购和增发收购
(1)现金并购:并购对价的支付方式主要(通常大于70%)是现金,对企业现金流管理的质量要求较高,一般情况较少。
(2)换股并购:并购方与被并购方交换股权达到合作,存在于双方合作意向明显且规模相似的企业之间。
(3)杠杆收购:通过举债例如发行债券来获取资金进行对价支付,会增加公司的财务负担,选择这种并购方式的企业不多。
(4)增发收购:向资本市场增发股票,以获取支付资金。或向被并购方增发股票,相当于被并购方股东的股权转换成并购方股权。二者都存在稀释控制权的风险。

5按并购双方是否接触可以将并购分为互联网直接并购和互联网间接并购。
(1)互联网直接并购是指在并购方互联网企业可以直接向被并购方的企业提出要求,经过双方一定程序的沟通,共同商讨出并购的各类条件,进而在协议的条件下达到并购的目的。直接并购的模式目前在我国包括协议收购,换股收购,定向增发可转换债券等。从内容上分,互联网直接并购又分为前向直接并购和反向直接并购。前向直接并购是指并购方把非并购方并购之后,并购方仍存在,被并购方法人地位消失,资产和负债均由并购方承担。这也是互联网行业普遍选择的并购方式。而反向直接并购是并购方法人地位消失,并购后谁存续谁消失,要从双方会计处理,税收和公司商誉等方面具体分析。
(2)互联网间接并购则相反。是通过证券市场,以高于被并购企业股票市价的价格将其股票收购,从而达到控制的目的。间接收购可以通过投资银行和第三方中介进行,一般来说,此种交易如果是善意的,更容易成功。
6从并购的方式上分,互联网企业并购可以分为互联网企业协议并购和互联网企业要约并购。
(1)互联网企业协议并购是对应于之前所论述的直接并购的。是并购双方并不通过第三方机构,直接并购企业与被并购企业取得联系,通过谈判协商等方式,实现并购顺利进行。选择协议并购方式在并购之后更有可能降低整合风险,但是契约成本较高。
(2)互联网企业要约并购则是一种特殊的证券交易行为。其要求并购方发出并购通告,待被并购方企业确认后即可开始的并购行为,此种并购方式可以减少内幕交易,但是会在并购后的整合问题中承担一定的风险[1]。
并购的动因
(1)获取先进技术我国企业,尤其是半导体行业普遍存在技术获取型并购。当前很多企业积极响应国家“走出去”的战略,充分抓住这一战略所带来的利好条件,开展技术并购。由于投资数额大、周期长、技术周期更新快,因而很多半导体企业选择以企业并购的方式儿得技术资源,促进技术更新。英飞凌(半导体领域的巨头)就针对自身在电源管理方面的不足,收购了NPX。其收购价为30亿美元。
(2)寻求协同效应并购双方通过并购实现资源互补、资源共享,形成“1+1>2”的协同效应。企业并购的协同效应充充分体现在管理、经营、财务等方面。比如并购目标公司虽然当下管理效率不高,但是未来可期,经营潜力大,则双方成功并购后就可共享管理经验,让管理效率低的企业得以提高管理水平,实现最大化利润。从企业发展的角度分析,通过协同发展能够让企业以最小的代价,即以最小的“门槛”进入新领域,充分利用现在竞争优势,向新的领域发展,与并购公司充分融合实现取长补短,提高市场占有率,继而提高企业经营管理水平。
(3)形成规模效应半导体行业有着显著的产业集群效应与规模经济的特点,行业企业成为细分领域的龙头企业有利于带动整个企业的持续发展。一般认为企业的规模越小,其单位产品需要投入较大的标准管控,随着产品规范化发展,可分摊研发与管理费用,形成规模经济,即相应的成本变低。内部成长与外部成长都是企业规模成长的方式。毋庸置疑以自身力量,即内部成长扩大规模是可行的,也是企业的普遍做法。但是此种扩大规模的速度相对较慢。外部成长,即并购,是一种能够让企业快速扩大生产规模,获得被并购方原材料资源、人力资源等独有的生产资源。并购不仅有利于弥补企业技术、资源方面的缺陷,同时有利于促进企业进一步扩大规模。例如我国中芯国际并购Lfoundry,长电科技并购星科金朋都是出于这种目的
(4)产业链延伸,降低交易成本据悉半导体企业,尤其是分立器件、光电器件企业的并购动因多与产业链延伸有关。行业大部分企业同时具备两个以上(含)生产过程,这是因为设计、制造、封装分立器件、光电器件有不可分离性,且就算分离生产过程也不能显著降低成本。此种情况下通过并购延伸产业链,有利于企业控制产品链。为了降低交易费用,企业一般以上游企业为并购对象,以整合研发环节、原材料。各界普遍认为可通过价格机制合理化资源配置。科斯认为通过价格机制支付成本是企业存在的价值。企业通过组织分配资源,能够节省部分市场费用。企业通过并购实现在另一个企业运用所研发出来的产品,这有利于后者节省费用,保证产品质量。向下游延伸,则可以进入服务和销售环节,延长企业的价值链,企业在提高市场竞争力的同时,获得垄断优势[2]。
并购绩效基本理论
(1)并购绩效是什么
在企业并购结束后,通过资源整合的方式,将并购目的、效率等情况进行总结。以并购动因来说,对并购绩效的评估,就是以企业并购预期目标是否达成为主。以各方学者研究方式来看,相关研究方法主要就是通过并购市场、并购经营等绩效成果来论证。前者指的是采用非财务指标,分析公司并购前后受到影响的程度;根据财务指标,分析并购的运营绩效,比较并购前后每项财务指标对企业经营产生的影响情况,实现对并购绩效的评价。
(2)并购绩效的评价方法
①事件研究法。对公司业绩变化情况的衡量,主要以事件发生前后期,参考股价变动的方向。分析事件方式的理论依据是基于研究目标,选取一个事件,分析股票价格在这个事件发生前后的改变情况,来解释选定的事件是否对股价变化和收益产生作用,也可以检验事件产生前后价格是否变动或价格是否会对信息披露产生具体影响。
②财务指标法。研究财务指标并购前后的表现情况,用以了解行业发展情况和经营动态,研究公司运营成效是否实现目标,资金的安全度、绩效的增加性、债务偿还的及时性和管理人员的尽职程度等,国家、民众和投资企业接收到具体的信息,对关联投资人的决定产生作用
③非财务指标法。采用并购前后多方变化情况衡量企业并购水平,以定性分析来评估效应结果,但也会结合定量分析来汇总。非财务指标一般不会直接反映企业财务情况,而是通过生产经营状况等情况体现企业的发展前景,是评价并购绩效的有机组成部分。所以非财务指标分析法在评价并购绩效中具有积极意义[3]。
企业并购流程
一般的,企业在并购前,可以基于自身发展战略规划做出并购方略,初步构建所需要并购企业的情况。例如是何种行业、拥有多少资产、拥有什么技术优势、市场份额及商誉等。根据这些构想寻找被并购企业,可以将多个可供选择的企业放在一起互相对比。依据综合对比结果和本身不可改变的条件,比如用来支付的限额以及付款方式等,结合被并购企业的目的,进行综合考量。据此做出几种不同的方案,包含并购的过程、购买手段、融资途径、财务处理等步骤。将这些方案放在一起比较分析,进行仔细对照修改并敲定最终版本。拿最终版的方案制成收购谈判书,与对方进行协商;视并购双方的利益能否得到满足而定,并购的过程会面临签约或者拒绝。如果能够顺利进入签约阶段,企业应当在人力、物力、财力等各个方面对被并方企业实行整合。并购完成后的整合过程是整个并购的末尾步骤,但是却是影响并购成功与否的关键一步[4]。

参考资料:
[1]甘颖.阿里巴巴集团并购饿了么公司财务风险研究
[2]高筝钰.闻泰科技并购安世的动因及绩效分析
[3]陈春霖.我国医药企业并购的动因与绩效分析——以华润医药并购江中药业为例
[4]王玉.新零售背景下传统电商并购实体百货的动因及绩效研究——以阿里巴巴并购银泰商业为例
本文由@Y-L发布于三个皮匠报告网站,未经授权禁止转载。
企业并购行业报告
普华永道(PWC):2021年上半年中国企业并购回顾与前瞻(40页).pdf
普华永道:2021年中国企业及行业并购市场回顾与前瞻(40页).pdf
万业企业-并购转型助力打造中国芯离子注入国产替代迎佳机-210726(27页).pdf
【研报】券商并购历史变迁与海外经验分析:行业并购大势所趋[27页].pdf
【研报】新消费行业宠物系列研究之五(海外并购篇):海外宠企是如何通过并购崛起的?-210117(23页).pdf
CMS:2021欧洲新兴市场并购报告(英文版)(42页).pdf
【精选】2021年保险资金产业并购分析报告(48页).pdf
IT桔子:2021年中国CVC投资并购报告(79页).pdf
IT桔子:2022年中国资本海外投资并购报告(47页).pdf