分级诊疗制度是什么
分级诊疗是基于疾病的轻重缓急以及诊疗的难易程度将医疗机构进行分级,明确不同等级和不同类型医疗机构的分工,必要时各等级医疗机构之间联合协作,以确保患者得到连续性的医疗服务,实现患者到基层首诊和各等级医院双向转诊的合理就医格局。分级诊疗是明“分”实“合”。“分”的是各等级医疗机构职能分工的不同、对疾病的轻重缓急与患者就医选择的分流;“合”的是医疗卫生资源的整合以及医疗体系的整合。分级诊疗制度的核心要义主要体现在四个方面:基层首诊、双向转诊、急慢分治、上下联动
分级诊疗制度的内涵
分级诊疗制度的核心在于明确各级各类医疗机构在诊疗功能上的不同定位:基层医疗卫生机构主要为常见病、多发病患者提供基本医疗服务,为病情相对稳定或上级医院转诊来的患者提供康复和护理服务;二级医疗机构主要接收各类急性病患者、危重症稳定期患者以及手术后恢复期的病人;三级医疗机构主要对于急危重症和疑难病开展诊疗。
分级诊疗制度的实质是根据患者病情的不同,由不同级别和类型的医疗卫生机构提供医疗服务,使各级各类医疗卫生资源得到合理地分配和利用。落实分级诊疗制度的重点在于“强基层”,措施主要有两方面:一是提高基层医疗卫生机构的整体服务能力,在硬件设施建设、医疗技术水平和人才培养等各方面进行综合提升;二是在基层推广家庭医生签约服务,设置合理的医疗服务价格和医保支付政策,完善保障机制[1]。

分级诊疗制度主要内容
分级诊疗制度是我国将国际上初级医疗,次级医疗和三级医疗服务体系中的先进经验与我国医疗事业发展国情融会贯通后创造出的符合我国国情的具有中国特色的医疗服务体系制度,既是计划经济体制下的传统管理方法,也是市场经济体制下的一种资源配置手段,可以有效改善医疗资源配置不合理的现象。分级诊疗是按照疾病的轻、重、缓、急及治疗的难易程度进行分级,不同级别的医疗机构承担不同疾病的治疗,各有所长,逐步实现从全科到专业化的医疗过程,其内涵可以用十六字方针概括,即基层首诊、双向转诊、急慢分治、上下联动。
(1)基层首诊
也被称作社区首诊制。即一般常见病、多发病患者基层首诊,诊断后再确定是否达到转诊要求。基层首诊在国际上并无直接对应的概念。从服务内容上来看,基层首诊即是国际上普遍称作“守门人(gatekeeper)”制度的基层门诊医疗服务。以英国的NHS体系(Nationa
lHealth
Service)中的“守门人”制度为例,享有政府提供的NHS医保患者除了出现紧急的威胁生命的症状以外,必须先由“守门人”即全科医生提供门诊医疗服务,并由全科医生决定患者是否需要转诊到医院等大型医疗机构36。在国内现行的分级诊疗体系中,一般而言,基层首诊要求患者除急诊外,居民若要到上一级医疗机构接受医疗卫生服务,须经过社区全科医生的转诊。提供基层的医疗卫生机构需要有充足的全科医生人力资源,充足的药物储备,并且与大综医院之间要有高效的转诊机制。
(2)双向转诊
双向转诊是指医疗卫生机构根据患者的病情需要而进行的大综医院与社区卫生服务之间建立的一种转院诊治过程。对于一般常见病及多发病患者,应先选择在基层卫生服务机构就诊,而急危重症、疑难疾病以及超出基层医疗卫生机构诊治范围患者则应转至上级医院就诊。双向转诊分为“横向转诊”、“纵向转诊”两种,根据病情需要进行的上下级医院之间、综合医院与专科医院之间的转诊过程。一般来看,目前我国分级诊疗的转诊方式符合纵向转诊的方式,即需要进行转诊的患者根据基层、二级、三级医疗机构逐级转诊,危重患者可越级转诊。病情已稳定或已处于康复期的患者及时转诊到下级医疗机构。
(3)急慢分治
急慢分治是指在医疗机构功能定位明确的基础上,大型医院为患者进行急重症的医疗服务,当患者进入病情恢复期时,可由大型医院转入到基层卫生机构进行康复治疗。急重症、疑难症患者可直接到二级以上医院就诊,常见病、多发病、慢性病患者可在基层首诊。急慢分治应当以疾病谱、疾病分类分期、患者分类或手术分级诊疗管理等为切入点,明确急性病和慢性病的种类,以及同一个疾病在不同发展阶段的急慢区分,引导患者到适宜的医疗机构接受相应医师的诊疗。
(4)上下联动
“联动”是对相关联事物存在状态的描述,原意是指一个事物的运动或变化会带来其它相关事物的运动或变化。在卫生服务领域,“上下联动”定义为具有明确层级之分或所属关系的不同机构或单位之间就共同的目标达成而采取的广泛地、深入地、持续地合作或互动行为。上下联动的分级诊疗工作要求不同级别的医疗机构进行分工合作、明确各自职能,增强大医院与基层医疗机构的交流协作,实现优质医疗资源下沉,促进医疗资源的合理配置[2]。
分级诊疗存在的问题
根据弗洛姆期望理论,基层医疗机构无法达到患者的期望,患者因此不愿意前往基层医疗机构就诊。主要问题就在于两点:1、患者对基层医疗机构并不信任,不愿意前往基层医疗机构就诊;2、没有合适的渠道下沉优质医疗资源到基层医疗机构。
(1)患者对基层医疗机构缺乏信任
1、缺乏完整的分级体系,转诊体系,制约体系。分级诊疗在医疗机构间缺乏有效的认同。比如家庭医生制度,希望通过全科医生与居民签约,然后由全科医生负责一定区域的居民健康。同时,引导了大量的医生通过转制成为全科医生,以及医学生从业全科医生,全科医生的总量上升很快,但是这些医生的医疗水平还有待磨炼,得不到居民的普遍认同,从源头上分级体系就无法建成,更不要谈及因为信息化建设,制度化建设所缺乏的转诊体系、和制约体系。患者更加倾向于一步到位,直接前往大医院就诊。
2、未通过价格引导对患者就诊起到分流。目前,医保在基层医院就诊却有一部分优惠,但是和三甲医院相比,差额较小,不足以引导患者前往基层医院就诊,利用经济引导就医的制度没有得到的很好的应用。这就导致优质医疗资源在二、三级医院的过度使用,基层医疗机构医疗资源的闲置。
(2)基层医疗机构缺乏优质医疗资源
1、从水桶理论上说,基层医疗机构医疗资源上存在短板,根据《2019年中国卫生健康统计年鉴》,三级医院拥有医务人员有2843456人,二级医院拥有医务人员2332773人,一级医院拥有医务人员442751人,且不从学历上进行比较,仅从数量上就能够体现基层医疗机构人员明显不足,难以提供充足的医疗服务。基层医院待遇相对偏低,流动性大,无法固化优质的卫生人才。从公立医院和基层医院的资产对比,基层医疗卫生机构的高值医疗器械更显不够,比如ct、核磁共振等器械等,基层医疗卫生机构基本还是旧版本,资源更显不足。
2、未完全考虑各机构之间的利益分配,二、三级医院不愿意下沉优质医疗资源到基层医疗机构。分级诊疗这个概念的提出,并没有解决一个基础问题,即不同等级的医院的服务范围定位是什么。医疗机构也并没有依据所设想行事,即不同等级的医疗机构对应不同难度的治疗,由三级医院、二级医院接诊疑难危重杂病症,基层医院接诊普通病症,实现基层首诊和双向转诊。根本原因在于利益冲突,强者更强,三甲医院想利用自身优势,抢夺患者资源。基层医院想守住患者资源,利益分配问题导致医院和医院之间、医院和基层医疗机构之间有着难以调和的矛盾[3]。
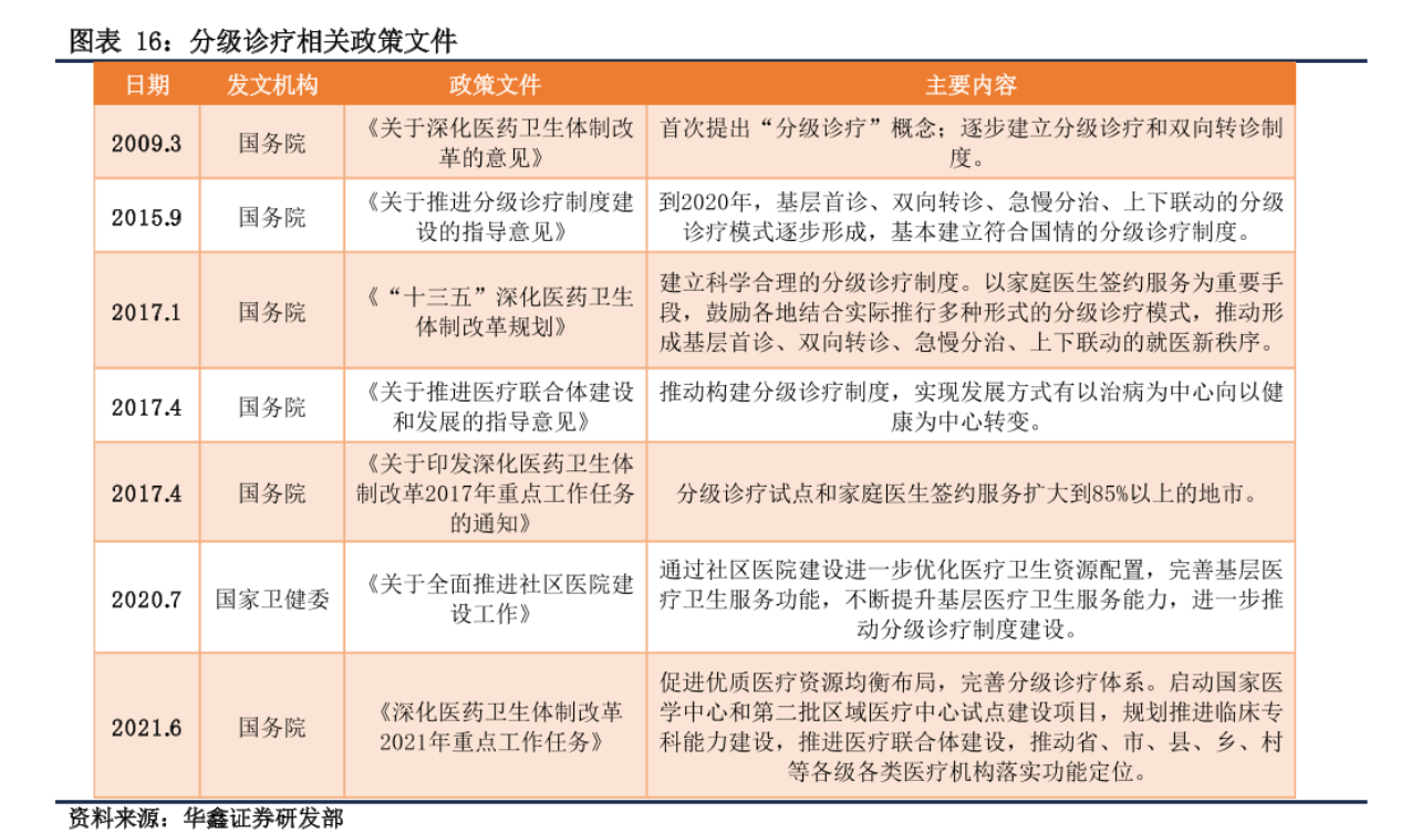
分级诊疗制度重点政策
2006年《国务院关于发展城市社区卫生服务的指导意见》提出“社区首诊制”试点的概念,逐步探索社区卫生服务中心与医院的联合,特别是与中型医院展开合作,推行分级医疗和双向转诊制度。2015年开展分级诊疗试点工作,选取高血压等慢性病为突破口。

2016年10月由中共中央、国务院印发的《“健康中国2030”规划纲要》。它提出要建立重大疾病“三位一体”的防控机制,推进慢性病防治发展,建立互通互联、信息共享机制,实现医防结合。建立不同级别医疗卫生机构之间的分工协作机制,完善卫生服务网络体系,推进家庭医生签约工作,全面落实分级诊疗制度,形成基层首诊、双向转诊、急慢分治、上下联动的就医新秩序,健全疾病治疗—康复护理—健康管理服务链。完善医联体、医共体等多形式的分工协作模式,提升卫生服务体系整体效能,更好为人民群众服务。
2018年国家卫生健康委与国家中医药管理局颁布《关于进一步做好分级诊疗制度建设有关重点工作的通知》,分级诊疗逐步从概念走向现实。“分级诊疗”顾名思义,就是按照疾病的轻、重、缓、急及治疗的难易程度进行分类、分级,不同级别的医疗机构承担不同性质的疾病的治疗,各有所专,逐步实现从全科到专业化的医疗过程

分级诊疗制度的意义
(1)通过连续性的服务保证患者得到高质量的医疗服务。分级诊疗的初衷就是基层医疗机构帮助患者解决大多数的健康保健问题,若基层医疗机构解决不了的问题再上转到上级的医院进行治疗,治疗结束后又下转至基层医疗机构进行康复治疗。基层医疗机构的地理位置决定它更加的贴近居民的生活,可以更加全面的了解到居民对健康及保健的诉求,与居民保持稳定的和长久的诊疗关系,拉近了与居民的距离,提高了基层医疗服务的可及性,从而更好的保证了医疗服务的科学性和合理性。
(2)分级诊疗的实施体现了经济性。保证所有的患者都能够得到公平的、合理的医疗服务不仅体现了的医疗服务的高质量,同时也体现出了经济性。基层医疗机构相对于医院来说,它的的运营成本远远低于医院,并且让原本可以由基层医疗机构提供的常见病以及多发病的医疗服务让医院来提供,这极大的增加了医院的成本,同时也造成了医疗资源的浪费。对于每一个国家来说,居民的健康需求都是最关键的、也是最难以满足的,并且随着我国进入人口老龄化社会,对于医疗服务的需求性越来越大,这也促使了医疗费用的无限增加。
参考资料:
[1]孙敬瑶.分级诊疗制度下济南市家庭医生签约服务效果研究
[2]王宝.黑龙江省三级公立医院分级诊疗实施效果研究[D].黑龙江:东北林业大学,2021.
[3]蒋骏.分级诊疗背景下“互联网+医疗”运行模式研究——以江苏省人民医院为例
本文由@Y-L发布于三个皮匠报告网站,未经授权禁止转载。
分级诊疗相关报告:
固生堂-中医诊疗领航者背靠顶级名医资源-220407(45页).pdf
医疗服务行业深度研究:DRG支付方式改革推动医院提质增效-211227(16页).pdf
亚辉龙-深度报告:差异化策略助力化学发光黑马奔腾-210702(28页).pdf
医美系列报告之“医美服务机构”:行业加速整合连锁化趋势渐显(55页).pdf